Ein gut strukturierter Netzplan ist der Schlüssel zum Erfolg jedes Projekts. Wenn wir einen effektiven Netzplan erstellen, können wir Abläufe optimieren Risiken minimieren und Ressourcen effizient einsetzen. In diesem Artikel teilen wir unsere Schritt-für-Schritt-Anleitung zur Erstellung eines Netzplans der es uns ermöglicht Projekte klar zu visualisieren und alle Beteiligten auf denselben Stand zu bringen.
Wir werden die wichtigsten Elemente eines Netzplans durchgehen und wertvolle Tipps geben um sicherzustellen dass unser Projekt pünktlich und innerhalb des Budgets abgeschlossen wird. Haben Sie sich jemals gefragt wie Sie den Überblick über komplexe Aufgaben behalten können? Lassen Sie uns gemeinsam entdecken wie ein sorgfältig gestalteter Netzplan uns dabei hilft unsere Ziele zu erreichen und den Projekterfolg sicherzustellen.
Netzplan Erstellen: Die Grundlagen für Ihr Projekt
Um einen effektiven Netzplan zu erstellen, ist es unerlässlich, die grundlegenden Prinzipien und Schritte zu verstehen. Ein Netzplan visualisiert die Abhängigkeiten zwischen verschiedenen Aktivitäten eines Projekts und hilft uns, den zeitlichen Ablauf optimal zu planen. Indem wir die Beziehungen zwischen den Aufgaben klar darstellen, können wir Engpässe identifizieren und sicherstellen, dass alle Ressourcen effizient genutzt werden.
Was ist ein Netzplan?
Ein Netzplan ist eine grafische Darstellung von Projektaktivitäten und deren Abhängigkeiten. Er ermöglicht es uns:
- Aufgaben übersichtlich darzustellen
- Zeitliche Abläufe zu planen
- Ressourcenzuteilung zu optimieren
Die Hauptbestandteile eines Netzplans sind Knoten (Aktivitäten) und Pfeile (Abhängigkeiten). Diese Elemente zusammen formen eine Struktur, die den Fortschritt des Projekts abbildet.
Die Bedeutung der Vorarbeit
Bevor wir mit dem eigentlichen Prozess des Netzplans Erstellens beginnen, müssen wir einige vorbereitende Schritte durchführen:
- Zieldefinition: Klare Ziele helfen uns dabei, Prioritäten zu setzen.
- Aktivitätsidentifikation: Alle notwendigen Aufgaben für das Projekt sollten aufgelistet werden.
- Ressourcenplanung: Wir müssen festlegen, welche Ressourcen benötigt werden.
Diese Vorbereitungen stellen sicher, dass unser Netzplan nicht nur umfassend ist, sondern auch als nützliches Werkzeug während der gesamten Projektdauer dient.
Erstellung des Netzwerkdiagramms
Sobald wir unsere Basisinformationen haben, beginnt der kreative Teil des Prozesses:
- Zuerst zeichnen wir alle identifizierten Aktivitäten als Knoten in unserem Diagramm.
- Dann verbinden wir diese Knoten mithilfe von Pfeilen entsprechend der definierten Abhängigkeiten.
Durch diesen visuellen Ansatz können wir schnell erkennen, welche Aufgaben parallel laufen können oder welche sequenziell erledigt werden müssen.
In diesem Kontext wird deutlich: Ein gut strukturierter Netzplan ist entscheidend für den Erfolg unseres Projektes. Je mehr Sorgfalt wir in die Erstellung investieren, desto reibungsloser wird der gesamte Projektverlauf verlaufen.
Wichtige Elemente eines Netzplans verstehen
Um einen effektiven Netzplan zu erstellen, müssen wir uns mit den wichtigsten Elementen vertraut machen, die seine Struktur ausmachen. Diese Elemente sind entscheidend für die korrekte Darstellung von Projektaktivitäten und deren Abhängigkeiten. Ein klarer Überblick über diese Bestandteile hilft uns nicht nur beim Erstellen des Plans, sondern auch bei seiner Analyse und Optimierung im Verlauf des Projekts.
Knoten (Aktivitäten)
Knoten repräsentieren die einzelnen Aktivitäten oder Aufgaben innerhalb unseres Projekts. Jeder Knoten ist ein wesentlicher Bestandteil des Netzplans, da er die spezifischen Schritte darstellt, die zur Erreichung der Projektziele notwendig sind. Um einen präzisen Netzplan zu erstellen, sollten wir darauf achten:
- Eindeutige Benennungen: Jede Aktivität sollte klar benannt werden.
- Detaillierte Beschreibung: Eine kurze Beschreibung jeder Aufgabe kann hilfreich sein.
Diese Informationen erleichtern es uns, den Fortschritt einzelner Tätigkeiten nachzuvollziehen und Verantwortlichkeiten zuzuordnen.
Pfeile (Abhängigkeiten)
Die Pfeile verbinden die Knoten untereinander und zeigen an, wie verschiedene Aktivitäten miteinander verknüpft sind. Sie verdeutlichen den zeitlichen Ablauf der Aufgaben und helfen uns zu erkennen, welche Tätigkeiten parallel durchgeführt werden können oder welche sequenziell erfolgen müssen. Bei der Erstellung dieser Verbindungen sollten wir folgende Punkte beachten:
- Typen von Abhängigkeiten: Wir unterscheiden zwischen verschiedenen Arten von Abhängigkeiten wie Finish-to-Start oder Start-to-Finish.
- Zeitliche Puffer: Berücksichtigung von Zeitpuffern zwischen den Aufgaben kann Engpässen vorbeugen.
Ein gut gezeichneter Pfeil beschreibt nicht nur eine Beziehung zwischen zwei Aktivitäten; er kann auch kritische Pfade im Projektverlauf aufzeigen.
Zeiteinheiten
Eine weitere wichtige Komponente eines Netzplans sind die Zeiteinheiten. Diese geben an, wie lange jede Aktivität voraussichtlich dauern wird. Um realistische Zeitangaben festzulegen, verwenden wir häufig historische Daten oder Schätzmethoden wie Expertenschätzungen oder Delphi-Techniken. Dabei ist es wichtig:
- Realistische Einschätzungen vorzunehmen: Überoptimismus sollte vermieden werden.
- Ressourcenkapazitäten einzubeziehen: Die verfügbaren Ressourcen können den Zeitrahmen beeinflussen.
Durch präzise Zeiteinteilung stellen wir sicher, dass unser Projekt innerhalb des gewünschten Rahmens bleibt und potenzielle Verzögerungen frühzeitig erkannt werden können.
Insgesamt bilden diese Elemente das Fundament eines jeden Netzplans und ermöglichen es uns, komplexe Projekte strukturiert anzupacken. Je besser wir diese grundlegenden Komponenten verstehen und anwenden können, desto effektiver wird unser Ansatz beim Netzplan Erstellen sein.
Schritt-für-Schritt-Anleitung zum Netzplan Erstellen
Um einen Netzplan erfolgreich zu erstellen, sollten wir einem strukturierten Vorgehen folgen. Dieser Schritt-für-Schritt-Prozess hilft uns, alle notwendigen Elemente systematisch zu integrieren und sorgt dafür, dass wir keine wichtigen Aspekte übersehen. Lassen Sie uns die einzelnen Schritte im Detail betrachten:
Schritt 1: Projektziele definieren
Bevor wir mit dem Zeichnen des Netzplans beginnen, ist es entscheidend, die spezifischen Ziele unseres Projekts klar zu definieren. Dies gibt uns eine klare Richtung und hilft bei der Identifizierung der erforderlichen Aktivitäten.
- Ziele formulieren: Was möchten wir erreichen?
- Prioritäten setzen: Welche Ziele sind am wichtigsten?
Schritt 2: Aktivitäten auflisten
Im nächsten Schritt erstellen wir eine umfassende Liste aller Aktivitäten oder Aufgaben, die zur Erreichung unserer Projektziele notwendig sind. Diese Liste dient als Grundlage für unseren Netzplan.
- Eindeutige Benennungen: Jede Aktivität sollte präzise benannt werden.
- Kategorisieren von Aufgaben: Wir können ähnliche Tätigkeiten gruppieren.
Schritt 3: Abhängigkeiten bestimmen
Nachdem alle Aktivitäten aufgelistet sind, müssen wir die Abhängigkeiten zwischen den einzelnen Aufgaben identifizieren. Dies zeigt uns den zeitlichen Ablauf und welche Tätigkeiten sequenziell oder parallel durchgeführt werden können.
- Typen von Abhängigkeiten erfassen:
- Finish-to-Start
- Start-to-Finish
- Zeitliche Puffer einplanen: Berücksichtigen Sie Pufferzeiten zur Vermeidung von Engpässen.
Schritt 4: Zeiteinheiten festlegen
Nun ist es an der Zeit, realistische Zeitrahmen für jede Aktivität festzulegen. Hierbei sollten historische Daten sowie Schätzmethoden verwendet werden.
| Aktivität | Geschätzte Dauer (Tage) |
|---|---|
| Zieldefinition | 2 |
| Auflistung der Aktivitäten | 1 |
| Abhängigkeitsanalyse | 2 |
– Realistische Einschätzungen vornehmen: Überoptimismus vermeiden.
- Ressourcenkapazitäten berücksichtigen: Die Verfügbarkeit von Ressourcen kann den Zeitrahmen beeinflussen.
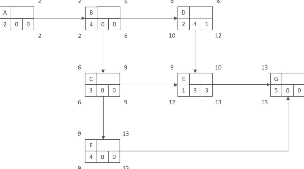
Schritt 5: Netzplan visualisieren
Mit allen gesammelten Informationen können wir nun unseren Netzplan zeichnen. Dabei verbinden wir Knoten (Aktivitäten) mit Pfeilen (Abhängigkeiten), um einen klaren Überblick über den Projektablauf zu schaffen.
Schritt 6: Plan überprüfen und anpassen
Nach der Erstellung des ersten Entwurfs des Netzplans sollten wir diesen kritisch überprüfen und notwendige Anpassungen vornehmen. Feedback von Teammitgliedern kann hierbei besonders wertvoll sein.
Durch diese strukturierte Vorgehensweise beim netzplan erstellen stellen wir sicher, dass unser Plan nicht nur vollständig ist, sondern auch effektiv umgesetzt werden kann.
Hilfreiche Tools und Software zur Erstellung von Netzplänen
Um einen effektiven Netzplan zu erstellen, können wir auf eine Vielzahl von Tools und Softwarelösungen zurückgreifen, die uns dabei unterstützen, den Prozess zu optimieren. Diese Hilfsmittel bieten Funktionen zur Visualisierung, Planung und Analyse von Projekten. Im Folgenden stellen wir einige der nützlichsten Optionen vor.
Projektmanagement-Software
Projektmanagement-Tools sind besonders hilfreich für das Erstellen und Verwalten von Netzplänen. Sie ermöglichen es uns, Aktivitäten zu planen, Abhängigkeiten festzulegen und Ressourcen effizient zu verwalten. Zu den bekanntesten Programmen gehören:
- Microsoft Project: Eine umfassende Lösung mit umfangreichen Funktionen zur Erstellung von Gantt-Diagrammen und Netzplänen.
- Trello: Ideal für kleinere Projekte; ermöglicht die Visualisierung von Aufgaben in Form von Boards.
- Asana: Bietet eine benutzerfreundliche Oberfläche zur Verwaltung aller Projektaktivitäten und deren Abhängigkeiten.
Spezialisierte Software für Netzpläne
Neben allgemeinen Projektmanagement-Lösungen gibt es Programme, die speziell für das Erstellen von Netzplänen entwickelt wurden. Diese Tools bieten oft erweiterte Funktionalitäten:
- ProjectLibre: Eine kostenlose Open-Source-Alternative zu Microsoft Project mit starken Funktionen zur Erstellung von Netzplänen.
- Lucidchart: Ein Diagrammtool, das sich hervorragend zur Visualisierung komplexer Abläufe eignet.
Tabellenkalkulationssoftware
Für viele Nutzer sind einfache Tabellenkalkulationsprogramme wie Microsoft Excel oder Google Sheets ebenfalls nützliche Werkzeuge zum Erstellen eines Netzplans. Hierbei können wir:
- Aktivitäten auflisten
- Abhängigkeiten definieren
- Zeitrahmen festlegen
Durch die Nutzung von Formeln lassen sich zudem Berechnungen automatisieren.
| Tool | Funktionalität | Kosten |
|---|---|---|
| Microsoft Project | Umfassendes Projektmanagement | Kostenpflichtig |
| Trello | Visuelle Aufgabenverwaltung | Kostenlos / Premium-Version verfügbar |
| ProjectLibre | Spezialisiert auf Netzpläne | Kostenlos |
Die Wahl des richtigen Werkzeugs hängt stark von unseren individuellen Bedürfnissen ab sowie vom Umfang und der Komplexität des Projekts. Indem wir uns mit diesen hilfreichen Tools vertraut machen, können wir den Prozess des netzplan erstellen erheblich vereinfachen und verbessern.
Tipps zur Optimierung und Analyse von Netzplänen
Um unseren Netzplan weiter zu optimieren und fundierte Entscheidungen zu treffen, ist es entscheidend, verschiedene Analyse- und Optimierungstechniken anzuwenden. Diese Techniken helfen uns, den Projektverlauf besser zu verstehen und potenzielle Probleme frühzeitig zu identifizieren. Indem wir die richtigen Metriken und Methoden einsetzen, können wir nicht nur die Effizienz steigern, sondern auch die Wahrscheinlichkeit des Projekterfolgs erhöhen.
Regelmäßige Überprüfung der Fortschritte
Eine der besten Praktiken zur Optimierung eines Netzplans ist die regelmäßige Überprüfung unserer Fortschritte. Wir sollten festlegen:
- Meilensteine: Wichtige Punkte im Projektverlauf markieren.
- Abweichungsanalysen: Vergleichen von geplanten versus tatsächlichen Zeiten.
- Feedback-Runden: Einholen von Rückmeldungen aus dem Team zur laufenden Arbeit.
Durch diese Maßnahmen können wir rechtzeitig Anpassungen vornehmen und sicherstellen, dass das Projekt auf Kurs bleibt.
Verwendung von KPIs (Key Performance Indicators)
Die Festlegung und Überwachung relevanter KPIs ermöglicht uns eine quantitative Bewertung des Projektes. Zu den wichtigsten KPIs gehören:
- Einhaltung der Zeitpläne: Prozentualer Anteil an erledigten Aufgaben innerhalb des geplanten Zeitrahmens.
- Ressourcenauslastung: Effizienz bei der Nutzung von Arbeitskräften und Materialien.
- Budgeteinhaltung: Vergleich zwischen geplanten Kosten und tatsächlichen Ausgaben.
Diese Kennzahlen helfen uns dabei, Schwachstellen im Planungsprozess zu erkennen und gezielte Verbesserungen vorzunehmen.
Simulationen für bessere Planung
Ein weiterer effektiver Weg zur Optimierung unseres Netzplans sind Simulationen. Mit Hilfe spezialisierter Software können wir verschiedene Szenarien durchspielen:
- Ressourcenengpässe simulieren, um Alternativen zu finden.
- Zeitrahmen anpassen, um realistischere Zeitpläne zu entwickeln.
- Risikoanalysen durchführen, um potenzielle Probleme proaktiv anzugehen.
Solche Simulationen bieten wertvolle Einblicke in den Projektablauf und ermöglichen informierte Entscheidungen über notwendige Anpassungen.
| KPIs | Bedeutung | Messmethoden |
|---|---|---|
| Einhaltung der Zeitpläne | Überwachung der pünktlichen Fertigstellung von Aufgaben | Prozentuale Berechnung basierend auf Meilensteinen |
| Ressourcenauslastung | Effiziente Nutzung aller verfügbaren Ressourcen | Anzahl genutzter Stunden vs. verfügbare Stunden |
| Budgeteinhaltung | Sicherung der finanziellen Kontrolle während des Projekts | Vergleich geplanter vs. tatsächlicher Kosten |
Mit diesen Strategien zur Optimierung und Analyse unserer Netzpläne stellen wir sicher, dass unser Vorhaben nicht nur effizient geplant wird, sondern auch flexibel genug ist, um unerwartete Herausforderungen erfolgreich zu meistern.
