Die Personenbeschreibung ist ein unverzichtbares Element in der Kommunikation und im Schreiben. Sie ermöglicht es uns, Charaktere lebendig werden zu lassen und eine klare Vorstellung von ihnen zu vermitteln. In diesem Artikel werden wir die wichtigsten Merkmale einer effektiven Personenbeschreibung analysieren und verschiedene Beispiele im Detail betrachten.
Wir wissen, wie herausfordernd es sein kann, die richtigen Worte zu finden um jemandem gerecht zu werden. Deshalb teilen wir unsere besten Tipps und Techniken mit Ihnen. Von äußeren Merkmalen bis hin zu inneren Eigenschaften zeigen wir Ihnen alles was Sie benötigen um Ihre Beschreibungen aussagekräftig und ansprechend zu gestalten.
Haben Sie sich schon einmal gefragt wie Sie eine Person so beschreiben können dass Ihr Leser sofort ein Bild vor Augen hat? Lassen Sie uns gemeinsam in die faszinierende Welt der Personenbeschreibung eintauchen und herausfinden wie wir durch präzise Details das Interesse unserer Leser fesseln können.
Merkmale einer Personenbeschreibung
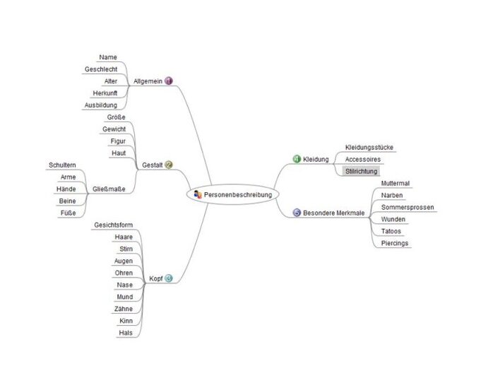
Eine personenbeschreibung umfasst verschiedene Merkmale, die es ermöglichen, eine Person anschaulich und prägnant darzustellen. Dabei sollten sowohl physische als auch psychische Eigenschaften berücksichtigt werden. Die Hauptmerkmale einer gelungenen Personenbeschreibung sind:
- Äußere Erscheinung: Dazu gehören Gesichtszüge, Frisur, Kleidung und Körperhaltung. Diese Aspekte geben dem Leser sofort einen visuellen Eindruck von der Person.
- Charaktereigenschaften: Hierbei handelt es sich um innere Qualitäten wie Freundlichkeit, Ehrgeiz oder Humor. Diese Informationen helfen dabei, das Wesen der beschriebenen Person zu erfassen.
- Verhalten: Das Verhalten kann viel über eine Person aussagen. Ob sie beispielsweise schüchtern oder gesellig ist, beeinflusst die Wahrnehmung des Lesers.
Um diese Merkmale effektiv zu beschreiben, können wir uns folgende Unterkategorien anschauen:
Äußere Merkmale
Die äußeren Merkmale sind oft der erste Kontaktpunkt zwischen dem Leser und der beschriebenen Person. Sie umfassen:
- Gesichtszüge: Form des Gesichts, Augenfarbe und besondere Merkmale wie Sommersprossen.
- Kleidung: Stilrichtung (sportlich, elegant), Farbwahl und Pflegezustand der Kleidung.
- Körperbau: Größe, Gewicht und allgemeine Fitness.
Innere Merkmale
Innere Merkmale tragen maßgeblich zum Verständnis eines Charakters bei:
- Emotionale Eigenschaften: Wie geht die beschriebene Person mit Stress um? Ist sie optimistisch oder pessimistisch?
- Soziale Kompetenzen: Wie interagiert die Person mit anderen? Zeigt sie Empathie oder ist sie eher distanziert?
Diese Merkmale zusammen ergeben ein vollständiges Bild einer Person und ermöglichen es dem Leser, sich ein klares Bild im Kopf zu machen. Indem wir sowohl äußere als auch innere Aspekte berücksichtigen, schaffen wir eine ausgewogene und informative personenbeschreibung.
Wichtige Aspekte der Charakterisierung
Die Charakterisierung einer Person ist ein vielschichtiger Prozess, der über die bloße Beschreibung äußerer Merkmale hinausgeht. Bei der Erstellung einer prägnanten personenbeschreibung spielen verschiedene Aspekte eine entscheidende Rolle, um ein umfassendes Bild zu vermitteln. Dabei ist es wichtig, sowohl die physischen als auch die psychischen Eigenschaften in den Vordergrund zu stellen und deren Wechselwirkungen zu betrachten.
Emotionale Tiefe
Ein zentraler Aspekt der Charakterisierung sind die emotionalen Facetten einer Person. Diese umfassen nicht nur grundlegende Gefühle wie Freude oder Trauer, sondern auch komplexere emotionale Zustände wie Angst oder Zufriedenheit. Indem wir diese Aspekte beleuchten, geben wir dem Leser einen tieferen Einblick in das innere Leben der beschriebenen Person.
Soziale Interaktionen
Zudem sollten wir uns auf die sozialen Fähigkeiten konzentrieren, die für das Verständnis des Charakters unerlässlich sind. Wie verhält sich eine Person in sozialen Kontexten? Zeigt sie Offenheit gegenüber anderen oder zieht sie es vor, im Hintergrund zu bleiben? Diese Fragen helfen uns dabei, ein detailliertes Bild von ihrer Persönlichkeit zu entwickeln und ihre Beziehungen zu anderen Menschen besser nachvollziehbar zu machen.
Entwicklung und Wandel
Ein weiterer wichtiger Punkt betrifft die Entwicklung von Charaktereigenschaften im Laufe der Zeit. Menschen verändern sich durch Erfahrungen und Herausforderungen; daher ist es bedeutsam, auch diese Dynamik in unserer personenbeschreibung festzuhalten. Dies kann zum Beispiel durch Rückblicke auf vergangene Ereignisse geschehen oder durch das Aufzeigen bestimmter Wendepunkte im Leben einer Person.
Diese wichtigen Aspekte ermöglichen es uns, eine tiefgründige und fesselnde Darstellung anzufertigen. Eine sorgfältig ausgearbeitete Charakterisierung bildet somit das Fundament für jede gelungene personenbeschreibung, da sie dem Leser nicht nur Informationen liefert, sondern auch Emotionen weckt und Verbindungen schafft.
Beispiele für eine gelungene Personenbeschreibung
Um eine gelungene personenbeschreibung zu erstellen, ist es oft hilfreich, konkrete Beispiele heranzuziehen. Diese können uns inspirieren und zeigen, wie verschiedene Aspekte der Charakterisierung in einem Text harmonisch miteinander verbunden werden können. Im Folgenden präsentieren wir einige exemplarische Beschreibungen.
Beispiel 1: Die leidenschaftliche Künstlerin
Maria ist eine kreative Seele mit einem unstillbaren Drang nach Selbstverwirklichung. Ihr langes, lockiges Haar umrahmt ein Gesicht voller Ausdruckskraft und Emotionen; die großen braunen Augen leuchten vor Begeisterung, wenn sie von ihrer Kunst spricht. Ihre Garderobe besteht aus bunten Stoffen und einzigartigen Accessoires, die ihre Individualität unterstreichen.
In sozialen Situationen zeigt sich Maria als offene und kontaktfreudige Person. Sie liebt es, neue Menschen kennenzulernen und ihre Perspektiven zu hören. Doch hinter dieser lebhaften Fassade verbirgt sich auch eine verletzliche Seite: Rückschläge in ihrem künstlerischen Werdegang haben sie gelehrt, dass nicht jeder Traum sofort in Erfüllung geht.
Beispiel 2: Der analytische Wissenschaftler
Dr. Schmidt ist ein besonnener Wissenschaftler mittleren Alters mit einer Vorliebe für präzise Analysen und logisches Denken. Sein kurzes, graues Haar lässt ihn reif erscheinen; seine schmalen Lippen formen selten ein Lächeln. Er kleidet sich stets im selben Stil – einfache Hemden und bequeme Hosen -, was seinen praktischen Ansatz zur Lebensführung widerspiegelt.
Im Umgang mit Kollegen wirkt er manchmal distanziert; er zieht den Austausch von Fakten dem persönlichen Gespräch vor. Dennoch erkennt man an seinem Engagement für Forschungsprojekte seine Leidenschaft für Wissen und Fortschritt.
Beispiel 3: Der abenteuerlustige Reisende
Lukas ist ein junger Mann mit einem unbändigen Abenteuergeist. Seine sonnengebleichten Haare zeugen von zahlreichen Reisen rund um den Globus; sein breites Lächeln erzählt Geschichten von aufregenden Erlebnissen in fernen Ländern. Er kleidet sich lässig in atmungsaktive Kleidung – perfekt für spontane Ausflüge in die Natur oder das Erkunden pulsierender Städte.
Lukas hat die Fähigkeit, Menschen um sich herum schnell zu begeistern und inspiriert andere dazu, ebenfalls neue Wege zu gehen. Obwohl er extrovertiert wirkt, gibt es Momente der Reflexion über die Sinnhaftigkeit seiner Reisen und deren Einfluss auf sein Leben.
Diese Beispiele zeigen uns eindrücklich auf verschiedene Weise, wie wir bei einer personenbeschreibung sowohl äußere Merkmale als auch innere Eigenschaften geschickt kombinieren können. Indem wir diese Elemente miteinander verknüpfen, entsteht ein facettenreiches Bild der beschriebenen Personen, das beim Leser Emotionen weckt und einen bleibenden Eindruck hinterlässt.
Tipps zur Erstellung einer ansprechenden Beschreibung
Um eine ansprechende personenbeschreibung zu erstellen, sollten wir verschiedene Aspekte berücksichtigen, die den Text lebendig und interessant machen. Es ist wichtig, sowohl äußere Merkmale als auch innere Eigenschaften der beschriebenen Person in einer harmonischen Weise zu kombinieren. Hier sind einige Tipps, die uns dabei helfen können:
- Detailreiche Beschreibungen: Verwenden wir präzise und anschauliche Adjektive, um das Aussehen und die Charakterzüge der Person lebendig darzustellen.
- Einsatz von Vergleichen: Vergleiche können helfen, bestimmte Eigenschaften deutlicher hervorzuheben. Dies sollte jedoch sparsam eingesetzt werden, um Authentizität zu bewahren.
- Emotionale Tiefe: Indem wir emotionale Dimensionen einfügen – etwa Ängste oder Träume -, schaffen wir eine tiefere Verbindung zwischen dem Leser und der beschriebenen Person.
Für einen klaren Aufbau unserer Beschreibung empfehlen wir folgende Struktur:
- Einleitung: Beginnen wir mit einem kurzen Überblick über die Person und deren Grundmerkmale.
- Äußere Merkmale: Gehen wir detailliert auf das Erscheinungsbild ein; dies umfasst Kleidung, Frisur und andere sichtbare Attribute.
- Innere Eigenschaften: Stellen wir den Charakter vor – welche Werte vertritt die Person? Wie verhält sie sich in sozialen Situationen?
- Interessen und Hobbys: Diese Aspekte geben zusätzlich Einblicke in ihre Persönlichkeit.
Ein weiterer wichtiger Punkt ist es, den Text leserfreundlich zu gestalten. Wir sollten kurze Absätze verwenden sowie Zwischenüberschriften einsetzen, um den Lesefluss nicht zu unterbrechen. Eine klare Sprache ohne komplexe Satzstrukturen sorgt dafür, dass unser Publikum einfach folgen kann.
Abschließend sollten unsere personenbeschreibungen stets authentisch wirken; daher ist es hilfreich, eigene Erfahrungen oder Beobachtungen einzubringen. So entsteht ein realistisches Bild der dargestellten Personen und fördert das Interesse des Lesers an ihrer Geschichte.
Variationen in der Personenbeschreibung je nach Kontext
Die Art und Weise, wie wir eine personenbeschreibung gestalten, kann stark vom Kontext abhängen. Je nach Zielgruppe, Medium oder Anlass können unterschiedliche Merkmale hervorgehoben werden. Es ist entscheidend, den jeweiligen Rahmen zu berücksichtigen, um die gewünschte Wirkung zu erzielen.
Formelle vs. informelle Beschreibungen
In formellen Kontexten, wie beispielsweise in wissenschaftlichen Arbeiten oder Berufsbewerbungen, sollten wir uns auf präzise und sachliche Informationen konzentrieren. Hierbei sind folgende Aspekte besonders wichtig:
- Eindeutigkeit: Klare Definitionen von Rollen und Verantwortlichkeiten.
- Relevanz: Nur Informationen einbeziehen, die für den Kontext von Bedeutung sind.
- Neutralität: Eine objektive Darstellung der Person ohne persönliche Wertungen.
Im Gegensatz dazu erlauben informelle Beschreibungen in kreativen Texten oder sozialen Medien mehr Freiheit im Ausdruck. Hier können wir:
- Persönliche Anekdoten: Kleine Geschichten einfügen, die das Wesen der Person lebendig machen.
- Humoristische Elemente: Leichtere Sprache verwenden und witzige Beobachtungen teilen.
- Emotionale Ansprache: Gefühle und Eindrücke stärker betonen.
Unterschiedliche Zielgruppen
Je nachdem, wer unsere Leser sind – Kinder, Jugendliche oder Erwachsene – müssen wir unseren Stil anpassen. Für jüngere Zielgruppen könnten visuelle Elemente oder einfache Sprache vorteilhaft sein:
- Bilder und Illustrationen: Unterstützen das Verständnis durch anschauliche Darstellungen.
- Einfacher Wortschatz: Vermeiden von komplexen Ausdrücken zur besseren Lesbarkeit.
Für erwachsene Leser hingegen könnte es sinnvoll sein, tiefere Einblicke in Charaktereigenschaften und Lebensumstände anzubieten:
- Detaillierte Hintergrundgeschichten
- Psychologische Analysen
- Gesellschaftskritische Perspektiven
Mediumspezifische Anpassungen
Das Medium spielt ebenfalls eine entscheidende Rolle bei der Gestaltung einer Personenbeschreibung. In literarischen Werken haben wir oft mehr Raum für kreative Entfaltung als in journalistischen Artikeln:
| Medium | Merkmale der Beschreibung |
|---|---|
| Literarische Texte | Kreativität, Metaphern |
| Journalistische Artikel | Faktenbasiert, klar strukturiert |
| Soziale Netzwerke | Kurzformate, persönliche Ansprache |
Diese Unterschiede verdeutlichen die Notwendigkeit einer flexiblen Herangehensweise an unsere personenbeschreibung. Indem wir den Kontext analysieren und entsprechend anpassen, stellen wir sicher, dass unser Text sowohl ansprechend als auch wirkungsvoll ist.
